Защита от разбаланса при сложении мощностей двух палет. |
|
|
|
Автор RZ3RZ Сергей Соловьев
|
|
Wednesday, 25 February 2026 |
При конструировании усилителей мощности (УМ) путем сложения мощностей двух усилительных модулей (палет) часто применяют в качестве сумматора мост Вилкинсона изготовленного на кабелях или печатным монтажом. Пример приведен на Рис1

Сопротивление резистора R2 =100 Ом. При выходе из строя одного из усилительных модулей на данном резисторе будет рассеиваться половина мощности одного Ум. Для выходной мощности 1 Квт это соответственно 250Вт. Такой режим является аварийным и должен привести к срабатыванию защиты и отключению питания УМ. Для этого часто используется широко известная схема Защиты на BTS 550.
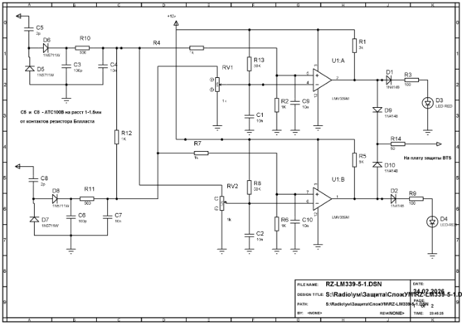
Разработанная схема предназначена для формирования сигнала разбаланса (напряжения) при выходе из строя одной из палет. Схема представлена на Рис 2.
Схема была отлажена в одном из известных симуляторов схем. Применена микросхема –компаратор LM339. Напряжение разбаланса формируется на резисторе R12 которое заставляет срабатывать триггер компаратора в одну или другую сторону. Напряжение поступает на данный резистор с детекторов ВЧ мощности с входными конденсаторами С5 и С8 типа АТС100В. Данные конденсаторы НЕ ПРИПАЯНЫ к выводам балластного резистора, а лишь висят рядом (на выводах диодов детектора) на расст. примерно 1-1.5мм от них. Если их припаять, то резко портиться КСВ входа сумматора. У меня с ксв - 1.2 до 1.6. Порог срабатывания схемы регулируется переменными резисторами RV1 и RV2. Проверка работоспособности лучше начинать с подачи на сумматор мощности от входного делителя палет. У меня было четкое срабатывание от разницы в 35 Вт входной мощности на каждый канал. Для настройки порога срабатывания с реальными палетами я применил на входе одной из них АТТ -6 дб. При этом соответственно уменьшилась выходная мощность данной палеты примерно в 4 раза. (с 400 до 100Вт). Вращая резистор соответствующего канала добился срабатывания платы защиты на BTS. Ту же процедуру надо повторить и с второй палетой. Однако у меня не было возможности это сделать. Поэтому второй резистор докрутил примерно в то же положение что и первый.
Конструкция состоит из двух плат закрепленных одна над другой –этажеркой. Детектор с переменными резисторами смонтирован на плате FR4-1мм. НЧ часть – на монтажной плате из гетинакса. Конструктив виден на фото. 



Успехов в конструировании! RZ3RZ Сергей Соловьев. Тамбов, 2026 |
|
Последнее обновление ( Wednesday, 25 February 2026 )
|